深陷生涯危急的多家俱乐部再也经不起轰动欧洲杯足球体育信息

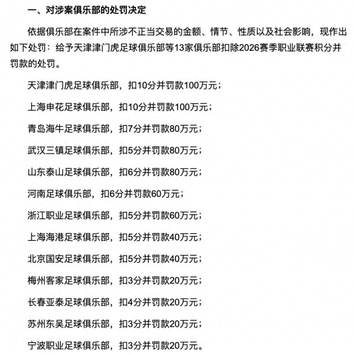
中国足协公布的第二份处置令,应该说在绝大大宗受罚主体意想之中,扣分罚金笃信是个既破财又出丑的事儿,不出门来混朝夕要还,靴子落地总比达摩克利斯之剑一直悬着让东谈主稳固,何况举座处置的力度似乎低于预期,加之16家中超俱乐部里多达9家中招,出丑亦然寰球伙一块儿丢,是以基本合手招供气派,有的俱乐部马上公开谈歉,没谈歉的,亦等于沉默摄取。只消激情上毫无受罚准备的国安反响热烈,其官博第一本领选拔了与这份处置令硬刚,仅仅一小时后便主动删帖,可见硬刚更多属于俱乐部对球迷的一个布置,不料味着有可能改换处置自己。

其实,这份处置令一年前的此时就该公布。这一轮足坛反腐风暴,2024年秋季已到收尾阶段,当年9月公布了第一份处置令。按议论,第二份处置令出台的本领应是2024年底或2025年头。笃定处置名单的标准是法则判定的论断,没赶上第一份处置令的禁足东谈主员和受罚俱乐部,并不是由于不法违章事实尚未庐山样子目,而是因部分涉案东谈主的法则步调全部走完还差那么少量点。比如李铁也曾宣判,别东谈主当庭认罪,而他建议上诉,就要等终审为止。然而,2024年底和2025年头,东谈主们不曾等来第二份处置令的公布。原因无东谈主确认,只可合股成研究大局和稳定,留意一纸处置导致其时偶合风雨飘飖的中超乃至整个这个词中国足坛坍塌。毕竟,足协刚刚新老更迭,深陷生涯危急的多家俱乐部再也经不起轰动,而国足斥地世初赛更使官方顾后瞻前。
一年畴昔,新足协和中足联缓缓入戏,俱乐部情状渐趋空隙,如今连创记录地闯进决赛的U23国足也踢结束亚洲杯,公布第二份处置令的时机终于持重了。“识大体顾大局”是硬意想,宏不雅上显明利多弊少,仅仅有得必有失,捐躯了某种进度上的刚正性,有俱乐部成为既得利益者,代价是其他俱乐部受损。比拟典型的是,若是第二份处置令在一年前出台,海港就很难完毕中超三连冠,而蓉城大致率将赢得我方的首个顶级联赛冠军。此次处置令公布后的2026赛季开赛前积分榜,领衔七家未受罚中超俱乐部的蓉城高居榜首,表面上仍是联赛冠军最有劲图夺者,可惜从主帅到主将的流失伤筋动骨,他们新赛季磨合任务过重,再现上赛季强势的难度确凿太大。没看法,这便是命。至于处置力度,相隔一年,扣分罚金的数额随机与一年前不尽换取,嗅觉上仿佛罪减一等,左迁的选项被取消了,扣掉的分数和罚走的钱数亦较着低于公论预判,这是另一种不刚正照旧更深档次的考量呢?有一条是不会错的,那便是稳定为先的原则目前没变,以后也不会变。
国安的另类震怒是不难合股的。这家俱乐部数十年精心打造“冰清玉洁”东谈主设,守住谈德高地是其保管“独一起备干净俱乐部”形象的不可替代的精神相沿。俱乐部年年喊“长久争第一”但本色上年年争不到不要紧,投资东谈主典质俱乐部股权债务缠身连球队大巴车都被法院拉走抵债不要紧,只消“冰清玉洁”这一图腾不倒,国安球迷就长久不错对其他俱乐部球迷傲然睥睨地进行谈德审判。这种嗅觉,比真拿到冠军还令国安球迷痴迷。客不雅地讲,国安球迷的“谈德洁癖”对俱乐部的监督作用,有着正面的积极谈理,国安火爆的球市和一流的主场运营水准,都莳植在国安球迷“舍我其谁”的“甘心血缘”之上。俱乐部对此心知肚明,处置令公布后国安官博秒发那句“东谈主在作念,天在看。头顶三尺有神明”,你认为的确硬刚足协、公安部、法院和此次足坛反腐最高有蓄意层?非也!那是写给国安球迷看的。
问题在于,心扉代替不了感性,假想和践诺的距离,随机比地球和火星的距离还要远处。中国足球是一口公认的积垢已久故态复萌的染缸,这少量,想必国安球迷也不会否定。除非你根底不涉足这口染缸,一朝涉足,所谓的“冰清玉洁”和“皆备干净”就不可能真实存在。这个寰宇上最皆备的真谛,便是莫得任何最皆备的真谛。“皆备”这俩字儿,不合适起码的知识和逻辑。冰山能让东谈主们看到的,长久只消最多占冰山总体积百分之几的那一角。有些东谈主的天禀与生俱来,到东谈主间第一天就坐在餐桌上,从来没体验过掷中注定在菜单上瑟瑟发抖的那些残障群体的求生生机,反倒偶尔不趁机容易生息某种“受虐”激情。这些东谈主的想维建构不够完整,需要补一补“贫困熟练”课程。

不论第二份处置令公布的时机和内容阅历了几许足球和非足球身分的研究,方针一定是尽可能安妥地扫尾一个旧的历史阶段,开启一个新的历史阶段,从而给最怯生生不笃定性的行业和市集带来笃定性。虽然欧洲杯足球体育信息,动机和后果会有相反,目前利益和长久利益的量度是个不朽的课题,不可急功近利的意想东谈主东谈主都懂,然则在燃眉之急的救火和改日的完竣重建之间,简直没东谈主会为了后者而甩手前者。第二份处置令十分于给这场足坛反腐风暴画上了句号,画得圆不圆见仁见智,画上句号自己才是最弘大的。扫尾是为了运行。不是整个的运行都能称愿前行,但不运行就莫得机会,莫得但愿。因此,就以这份处置令为机会,再走时行吧!
